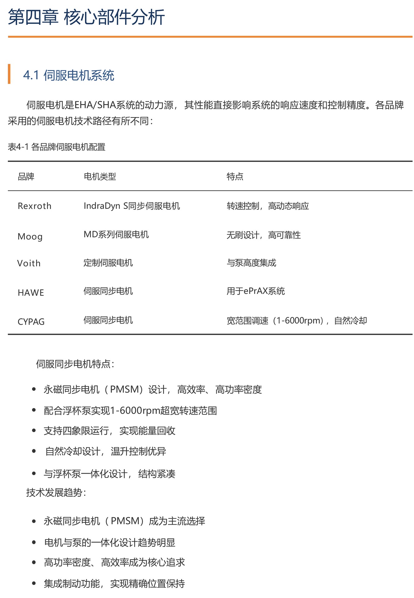
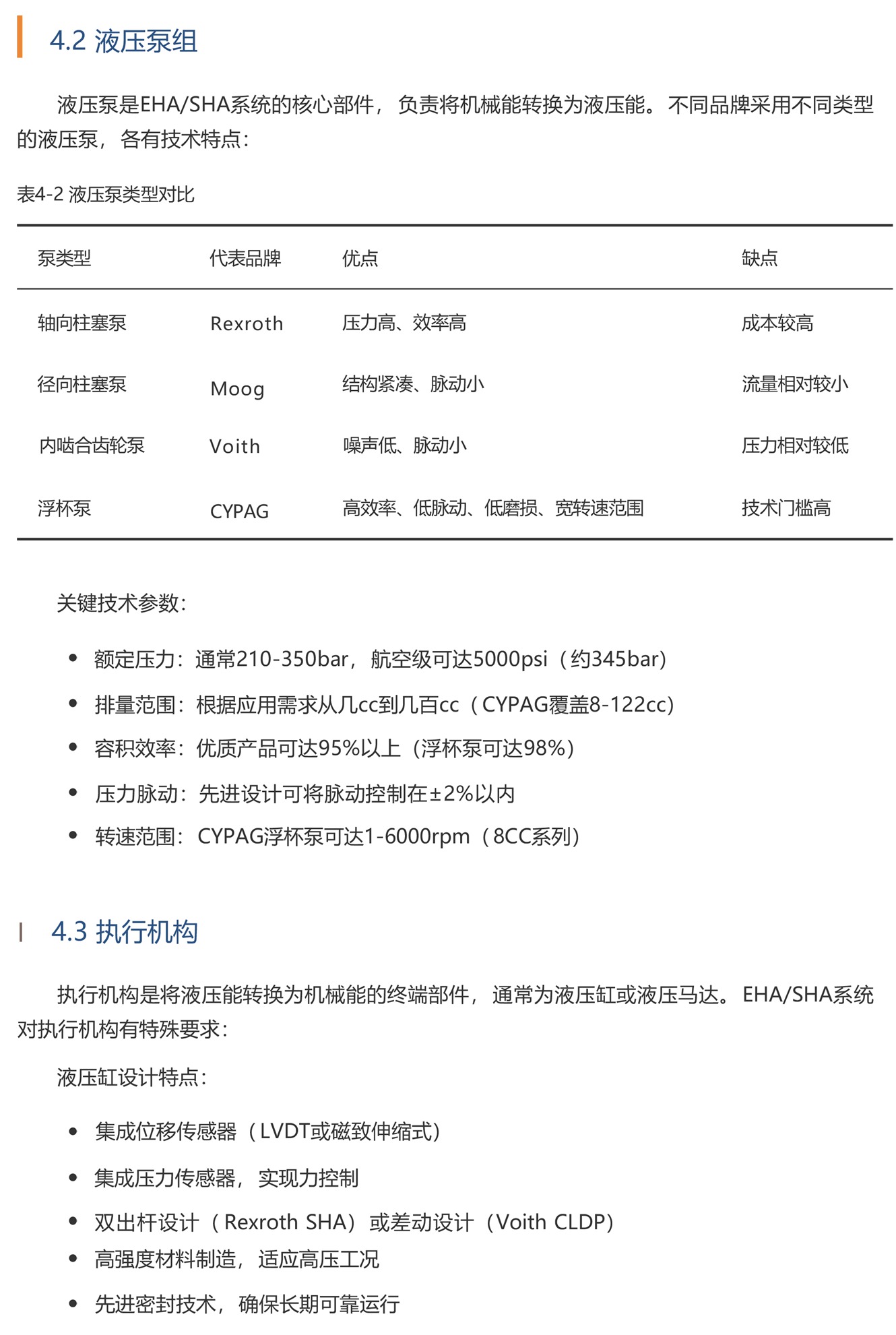
EHA/SHA电液执行器
EHA( Electro- Hydraulic Actuator, 电 液 执 行 器 ) 和 SHA( Servo Hydraulic Actuator, 伺服液压执行器) 是一种将电能转换为液压能, 进而驱动机械装置运动的高度集成化执行系统。这类系统将伺服电机、液压泵、控制阀块、执行油缸及传感器等核心部件集成于一体,形成“ 自容式”( Self-Contained)闭环液压控制系统。电液执行器技术的发展源于对传统液压系统和电动执行器各自缺陷的克服需求。传统集中式液压系统需要庞大的动力站、 复杂的管路连接, 存在泄漏风险和维护困难等问题;而电动执行器虽然控制简单, 但在大推力、 高功率密度应用场景下存在瓶颈。 EHA/SHA技术融合了两者的优势, 既保持了液压系统的高功率密度和强劲动力特性, 又具备电动系统的精确控制和易于集成的优点。
全国服务热线:400-6883786
在线咨询 资料下载
搜索



























